
首次發現 XBP1 直接上調膽固醇合成酶的表達
據介紹,王立堃課題組長期關注內質網應激和未折疊蛋白響應。內質網,是細胞中負責蛋白質折疊和轉運、脂質合成及轉運的重要細胞器。
不過,對于很多細胞來說,都會受到內在因素和外來因素的干擾,比如基因突變、大量分泌蛋白的合成、缺氧、病原入侵等,這會讓蛋白質的折疊和轉運受到阻礙,從而導致未正確折疊的蛋白在內質網腔中累積。
就像一個蛋白質“加工廠”,由于產品質量不過關、或是產能過剩造成了產品積壓。而在細胞里,這種現象被稱為“內質網應激”。
當然,“加工廠”會將這種情況報告上級,或是告訴別的細胞器,大家齊心協力共度難關,這一過程叫做“未折疊蛋白響應”。
即當發生內質網應激時,內質網通過一系列信號通路告訴細胞核,隨后啟動某些特定基因的表達,通過產生更多可以幫助蛋白質折疊的分子伴侶和折疊酶(增加工人數量)、擴大內質網體積(加蓋生產車間)、降解未折疊蛋白(及時處理殘次品)等手段,幫助內質網盡快恢復正常狀態,或是降低蛋白翻譯速率以減緩內質網壓力(停業整頓)。
在腫瘤細胞和免疫細胞中,內質網應激現象和未折疊蛋白響應都十分常見,它們對于這些細胞的生存和活性也很重要。
比如有研究發現,當腫瘤細胞面臨不利的生存環境時,它可以利用未折疊的蛋白響應,來抵御這些不利因素造成的內質網應激;而免疫細胞分泌抗體、細胞因子等蛋白質,它們也走在抵抗病原入侵、清除異物的“前線”,因此要想正常發揮功能,也得依賴未折疊蛋白響應。
但是,對于腫瘤細胞如何利用自身的未折疊蛋白響應信號,去影響周圍的細胞特別是免疫細胞,目前人們還知之甚少。
(來源:Cell Metabolism)
而本次工作發現:腫瘤細胞的這種響應信號,可以跨細胞影響免疫細胞,進而阻止免疫細胞對腫瘤細胞的殺傷。這也說明,在腫瘤這樣復雜的疾病中,內質網應激信號是可以在不同細胞之間傳遞的。
據介紹,在未折疊蛋白響應通路之一的 IRE1α 下游,XBP1 是非常重要的轉錄因子,承擔著將內質網應激信號報告給細胞核的作用。
當發生內質網應激時,IRE1α 的激活能導致 XBP1 mRNA 的特異性剪接,這種剪接會導致具備轉錄因子活性的 XBP1 蛋白的產生。XBP1 繼而進入細胞核,與 DNA 上的某些特定基因片段結合,進而啟動它們的轉錄。
此次研究發現在腫瘤細胞中,對于一些參與膽固醇合成的酶的基因轉錄的啟動子區,XBP1 能直接和其進行結合。通過上調這些基因的表達,可以提高腫瘤細胞合成膽固醇的能力。
王立堃表示:“關于未折疊蛋白響應可以影響脂質合成的發現,以前也有過不少報道。但是,XBP1 直接上調膽固醇合成酶的表達,是我們首次發現的。”
(來源:Cell Metabolism)
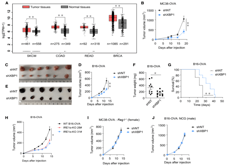
對于腫瘤相關臨床數據庫的分析顯示,XBP1 在多種腫瘤組織中是高表達的,這暗示著其可能與腫瘤的發生發展,存在一定相關性。
研究中,該團隊將小鼠黑色素瘤細胞系 B16.F10(以下簡稱 “B16”)和結腸癌細胞系(MC-38),移植到小鼠皮下。待其成瘤后檢測,確實能觀察到 XBP1 的表達。這說明,腫瘤細胞發生了內質網應激,啟動了未折疊蛋白響應。
然而在免疫缺陷小鼠中,缺失 XBP1 的腫瘤細胞的生長速率并不受影響,只在接種到免疫系統完整的小鼠身上,才表現出明顯慢于野生型細胞成瘤的速率。這說明,腫瘤細胞的 XBP1 能通過某種方式來影響免疫系統,從而促進腫瘤生長。
事實上,腫瘤組織極為復雜,存在不同類型免疫細胞的浸潤。目前,腫瘤微環境、特別是腫瘤免疫的相互調節,已受到學界的廣泛關注。近來頗為熱門的腫瘤免疫療法,正是基于上述理論。
腫瘤細胞能分泌大量的功能分子,這些分子可以影響免疫細胞活性。反過來,免疫細胞也能調控腫瘤細胞。而免疫細胞和腫瘤細胞之間也在相互影響,就像是一場“混戰”,其間不乏各種“明爭暗斗”和“臥底偽裝”。
課題組還發現,腫瘤細胞中 XBP1 的缺失,會顯著下調腫瘤組織中的骨髓來源抑制性細胞的比例,同時還伴有 CD8+T 細胞比例的增加。
此外,XBP1 的缺失還會降低腫瘤組織中膽固醇的含量,這和前文所述的 XBP1 會促進膽固醇合成關鍵基因轉錄是一致的。
有趣的是,體外實驗和體內實驗都證實了如下規律:在骨髓來源抑制性細胞的擴增和活化中,膽固醇起著重要作用。由于骨髓來源抑制性細胞是一類免疫抑制細胞,而此前研究以及本次實驗數據均表明,其能抑制 CD8+T 細胞的活性,CD8+T 細胞則能殺傷腫瘤細胞。
打個比方,腫瘤細胞趁著內質網蛋白質“加工廠告急”,“挪用”未折疊蛋白響應信號分子 XBP1 制造膽固醇,而這些膽固醇還能“出口”到骨髓來源抑制性細胞,“吃飽喝好”的骨髓來源抑制性細胞數量增加了、活性也增強了,于是針對 CD8+T 細胞對腫瘤細胞的打擊,發出了猛烈反擊。
這樣一來,通過上調膽固醇的合成,可以增加膽固醇的分泌。這時,腫瘤細胞就能實現抑制抗腫瘤免疫、為自我成長鋪平道路的目的。
但是,腫瘤細胞的膽固醇是如何“出口”到骨髓來源抑制性細胞的?這就必須提到一類名為小細胞外囊泡的單層膜結構囊泡。
近年來,有研究發現在細胞間物質傳遞中,小細胞外囊泡發揮著重要作用。此外,對于腫瘤細胞通過小細胞外囊泡分泌微小 RNA、或蛋白影響周圍環境的研究,也不在少數。
據介紹,小細胞外囊泡也是膽固醇的載體。而此次研究發現,XBP1 缺失正是通過減少小細胞外囊泡上膽固醇的含量,降低了腫瘤細胞膽固醇的分泌。
通過這種方式,疏水的膽固醇分子得以越過細胞間親水環境的“汪洋大海”,來到骨髓來源抑制性細胞旁邊。
而骨髓來源抑制性細胞則通過一種叫“巨胞飲作用”的方式去攝取膽固醇分子,進而發生擴增和激活。
如果通過抑制劑處理、或是基因敲除的手段來阻止腫瘤細胞小細胞外囊泡的產生,腫瘤生長就會受到抑制。而在腫瘤組織中,骨髓來源抑制性細胞細胞和 CD8+T 細胞的比例,也會分別出現減少和增加。
這說明,小細胞外囊泡除了可以運輸 RNA 和蛋白質外,也能作為膽固醇的載體,在細胞間的信號傳遞中發揮作用。
既然 XBP1 信號通路能通過上調膽固醇的合成和分泌,來抑制抗腫瘤免疫。那么,在接種了腫瘤細胞的小鼠體內,注射這一信號通路的抑制劑,能否同樣抑制腫瘤生長呢?
實驗結果顯示,在 XBP1 上游的未折疊蛋白里,響應蛋白 IRE1α 的抑制劑 KIRA8,確實能減緩腫瘤的生長,同時也伴隨著腫瘤組織中膽固醇含量的下降、骨髓來源抑制性細胞細胞數量的減少、以及 CD8+T 細胞數量的增加。
這也意味著在小鼠模型上,該團隊證實了該通路對腫瘤的影響。不僅如此,KIRA8 和當前廣受關注的免疫檢查點抑制劑—PD-1 抗體聯用之后,可以在黑色素瘤模型上表現出更好的效果。
要知道,有些腫瘤對于免疫療法并不敏感,而通過 KIRA8 重新調動免疫系統的積極性,與 PD-1 抗體聯合治療或可助力于這些腫瘤的治療。
值得一提的是,KIRA8 是由美國安進公司最早報道的一種 IRE1α 抑制劑,其通過體外實驗表明,IRE1α 抑制劑對于殺傷腫瘤細胞沒有顯著效果。但是,這并未考慮到免疫系統的影響。
而在本次研究中,課題組考慮了免疫系統對腫瘤的影響,KIRA8 的效果也被顯示出來。同時也證實了:如果在免疫缺陷小鼠上接種 B16 黑色素瘤細胞,KIRA8 的確不會產生抗腫瘤效果。
近日,相關論文以《癌細胞固有的 XBP1 通過促進膽固醇的產生來驅動腫瘤浸潤髓系細胞的免疫抑制重編程》(Cancer cell-intrinsic XBP1 drives immunosuppressive reprogramming of intratumoral myeloid cells by promoting cholesterol production)為題發表在 Cell Metabolism 上(IF 31.37),Zaili Yang 是第一作者,王立堃擔任通訊作者 [1]。
圖 | 相關論文(來源:Cell Metabolism)
可以說,盡管很多研究都揭示了骨髓來源抑制性細胞可以促腫瘤的作用,以及 XBP1s 能促進腫瘤惡性進展中的多種機制,該工作發現腫瘤細胞 XBP1s 直接調控了膽固醇生物合成相關基因表達,并利用細胞外囊泡“遠程調控“抗腫瘤免疫,這些新的實驗數據也提高了人們的認識。

“只要認真對待問題,別人也會認真幫助你”
原本在研究初期,該團隊只是想更好地理解未折疊蛋白反應,在細胞與細胞間信號交流中的調節作用。
腫瘤組織包含多種不同的細胞,包括腫瘤細胞和免疫細胞,是一個非常典型的研究模型。因此,他們首先探索了腫瘤細胞內的 IRE1α/XBP1 信號通路,對于腫瘤內的免疫細胞的影響。
由于該實驗室在腫瘤免疫方面沒有任何基礎,期間也是頗費周折。“很幸運的是,生物物理研究所有著非常優秀腫瘤免疫學科學家,他們給予了莫大的幫助,尤其是楊鵬遠老師實驗室和傅陽心/彭華老師實驗室。”王立堃說。
經過反復的探索,并通過質譜流式技術和流式細胞術分析,最終他們確定了腫瘤細胞的 XBP1,可以影響腫瘤微環境中骨髓來源抑制性細胞的數量和功能。
之后,課題組開始尋找到底哪些受 XBP1 調控的因子,會作用于骨髓來源抑制性細胞。剛開始,受固有思維的限制,他們想尋找一些新的、可以刺激骨髓來源抑制性細胞擴增和活化的細胞因子,然而卻以失敗告終。
隨后,結合轉錄組測序分析和體外實驗驗證,研究團隊終于找到了受 XBP1 調控的膽固醇,它可以刺激骨髓來源抑制性細胞的活化和擴增。
在尋找傳遞膽固醇的載體過程中,王立堃實驗室的博士生周仕新提供了大量幫助,他在外泌體方向上有著豐富的經驗。在這一階段,他們確定了這一理論:外泌體是將腫瘤細胞膽固醇、傳遞到骨髓來源抑制性細胞的重要載體。
隨后,課題組探討了骨髓來源抑制性細胞接收膽固醇的機制。“其中,主要從事細胞運動和胞飲機制研究的蔡華清老師,給予了非常好的指導。最終,我們明確了骨髓來源抑制性細胞,主要通過巨胞飲作用,來接收腫瘤細胞傳遞過來的膽固醇。”王立堃表示。
最后,在明確 XBP1 信號通路調節腫瘤免疫的機制后,其又發現通過小分子化合物阻斷 XBP1 信號,可以有效地抑制腫瘤的生長。如前所述,其與已上市腫瘤免疫藥物 PD-1 抗體聯合使用,能更有效地限制腫瘤的生長。
其實,在腫瘤細胞和骨髓來源抑制性細胞之間,對于膽固醇是信號傳遞的關鍵分子的這一細節,研究團隊一開始壓根沒往這里想,想當然地覺得應該是蛋白類的細胞因子。當然這也很合理,畢竟細胞因子在腫瘤免疫中起著重要作用。
但是,一系列的實驗走下來,結果總是似是而非,科研進度也被拖慢。后來他們就想,萬一不是蛋白質呢?于是開始考慮到脂質,因為內質網除了和蛋白轉運密切相關,在脂質合成與轉運中也起著很重要的作用。
王立堃說:“為此我們還和所里的劉平生老師討論過幾次。后來通過組學分析,再結合體外實驗,逐漸明確了膽固醇在其中的關鍵作用。期間,我們向很多腫瘤、免疫、脂質代謝方面的老師請教了不少問題,他們都是慷慨地給予幫助。這種自由融洽的學術氛圍,也是順利開展工作的必要條件。”
(來源:Cell Metabolism)
而投稿過程也讓王立堃頗有感慨,課題組之前沒有腫瘤免疫的研究經驗,而且這是實驗室成立后第一篇獨立發表的論文。
他說:“有一種說法是,頂尖雜志的編輯會看你的研究背景,假如是這個領域的新手,他們會天然地帶著更加苛刻的態度來審視論文。不過整個審稿過程給我們的感覺是,無論是編輯還是匿名審稿人,都是非常客觀地評價和提出建議。”
在第一輪審稿中,有一位顯然是免疫學背景的審稿人提了不下 20 個問題,大部分都很難,而且對方在評語中直言不諱地指出,這項工作在免疫學上存在很多漏洞。
后來,該團隊耗時 5 個月補充論文,也發現通過解決這些問題,對于論文質量的提升很有幫助。針對評審意見返回修改稿之后,這位審稿人的態度明顯大轉彎。
“我覺得無論你是否是一個新手,只要認真對待問題,勇于承認自己的不足,別人也會很認真地幫助你。”王立堃表示。
后續,課題組打算進一步探索膽固醇究竟如何影響骨髓來源抑制性細胞細胞的。目前來看,一種可能是膽固醇在骨髓來源抑制性細胞上也造成了內質網應激,這在 T 細胞的相關研究中也有過報道。
但是,也有可能是膽固醇改變了細胞膜的結構,導致了一些膜定位信號分子的活性改變。當然,膽固醇也可能參與細胞代謝,而這些都是有趣的問題。
此外,目前對于膽固醇在抗腫瘤免疫中的作用,人們的理解不盡相同。而此次研究和其他一些研究顯示,膽固醇具有抑制抗腫瘤免疫的功能,但也有研究發現其能促進抗腫瘤免疫,這也是腫瘤免疫復雜性的體現。那么,高膽固醇飲食到底會增大還是減少患癌風險?這將是王立堃研究的“下一站”。
參考資料:
1.Yang, Z., Huo, Y., Zhou, S., Guo, J., Ma, X., Li, T., ... Wang, L. (2022). Cancer cell-intrinsic XBP1 drives immunosuppressive reprogramming of intratumoral myeloid cells by promoting cholesterol production.Cell Metabolism, 34(12), 2018-2035.
責任編輯:




